欢迎访问安徽招聘网!本站为找工作者提供合肥人才市场招聘信息、安徽人才网发布最新宿州、淮北、阜阳、合肥、蚌埠、淮南、滁州、六安、马鞍山、铜陵、黄山等岗位招聘信息!
2021-12-21 15:06:36 来源:安徽招聘网
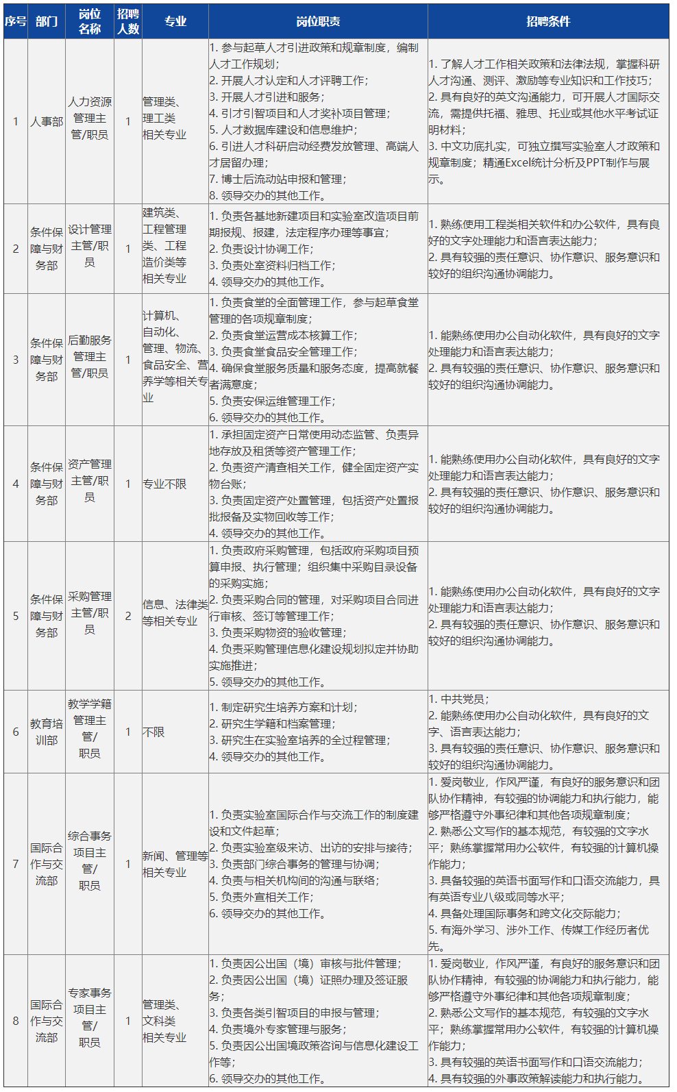
安徽人才招聘网小编温馨提示:现因工作需要,实验室面向社会,合肥国家实验室公开招聘管理岗位工作人员,具体事项公告如下:

一、招聘岗位和任职条件
(一)应聘人员基本条件
1.具有良好的思想政治素质,品行端正,积极进取;
2.硕士研究生及以上学历;
3.年龄一般在35周岁以下(1986年11月30日以后出生);
4.具有正常履行岗位职责的身体素质;
5.特别优秀者可适当放宽条件。
(二)岗位职责和任职条件
下表中“岗位名称”一栏的“主管/职员”表示招聘主管或者职员,由招聘委员会根据应聘人员的实际工作能力和以往工作业绩综合确定。

二、待遇
工资待遇按照本单位管理人员薪酬管理办法执行,享受养老、医疗、生育、工伤、失业保险和住房公积金;适龄子女可进入拥有安徽省顶尖教育质量的中国科大附属幼儿园、附小、附中就读。
三、应聘程序
应聘人员须登录人才招聘网(https://employment.hfnl.cn/),选择管理岗位招聘,确定岗位后,注册账号登入,按照系统提示填写个人具体信息,最后确认信息并提交。
四、报名截止时间
2022年2月6日。
五、联系方式
联系人:张老师,0551-63603539。
上文就是关于“合肥国家实验室招聘管理人员”相关内容,想要了解更多关于安徽事业单位招聘、安徽人才招聘网、安徽人才网、合肥找工作、安徽招聘、易职邦、安徽社会招聘、安徽校园招聘等方面的内容,敬请关注安徽人才招聘网https://www.ahrczp.net/
原标题:合肥国家实验室招聘管理人员
文章链接:https://www.ahrczp.net/show-3969-7128-1.html
本网注明信息来源为其他媒体的稿件均为转载体,免费转载出于非商业性学习的目的,版权归原作者所有,如有内容与版权问题等请与本站联系。
就业指导群
人才网公众号

安徽就业指导交流群,
专业老师在线就业指导,特色岗位一键匹配
360行任你挑选
分秒必争直达HR
谁看我简历早知道
请使用微信【扫一扫】
关注「易职邦人事服务网」公众号完成登录
客服电话:400-765-0056
竭诚为您服务
服务时间08:00-24:00
微信小程序
面试通知
收藏
简历
足迹
微信求职
关注公众号
掌握最新求职动态
小程序
进入小程序
随时随地找工作